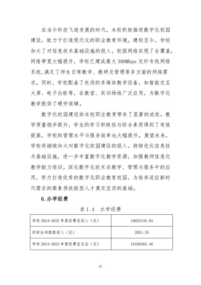
黄冈市新中德职业技术学校中等职业教育质量年度报告(2025年度)
发布日期:2025-12-15浏览量:971




























































点击排行
热点资讯
上一篇:暂无此信息
相关资讯








在线客服
在线报名
官方微信